首页 关于我们 新闻中心 培训动态 企业内训 高端研修 专家师资 应聘讲师 联系我们
  推荐课程  
  会员单位  
  联系我们  

电话:010-87697580
手机:18211071700
邮箱:zqgphwz@126.com
地址:北京市房山区拱辰大街98号财富广场

本站公告
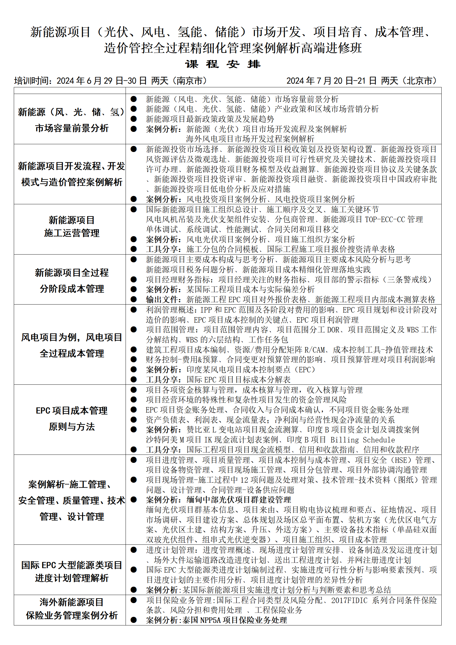
新能源项目(光伏、风电﹑氢能﹑储能)市场开发﹑项目培育﹑成本管理﹑造价管控全过程精细化管理案例解析高端进修班(2024年6月29-30日*南京市、2024年7月20-21日*北京市)

报名负责人:聂红军 主任18211071700(微信)   
电    话:13141289128        邮    箱:zqgphwz@126.com  
qq咨询:3177524020          网    址:http://www.zqgpchina.cn

下载正式文件及报名回执表

上一篇:关于举办“《关于创新完善体制机制推动招标    下一篇:当代科技产业园规划与设计国际论坛(202
 友情链接
中国国际工程咨询协会 中华全国律师协会 中国建设工程造价管理协会 农业农村部 中国建筑设计研究院 国家发展和改革委员会 人力资源和社会保障部 中国建筑业协会 住房和城乡建设部


联系电话:010-87697580         邮箱:zqgphwz@126.com

版权所有:中国企事业教育培训中心  京ICP备15015930号