首页 关于我们 新闻中心 培训动态 企业内训 高端研修 专家师资 应聘讲师 联系我们
  推荐课程  
  会员单位  
  联系我们  

电话:010-87697580
手机:18211071700
邮箱:zqgphwz@126.com
地址:北京市房山区拱辰大街98号财富广场

推荐课程
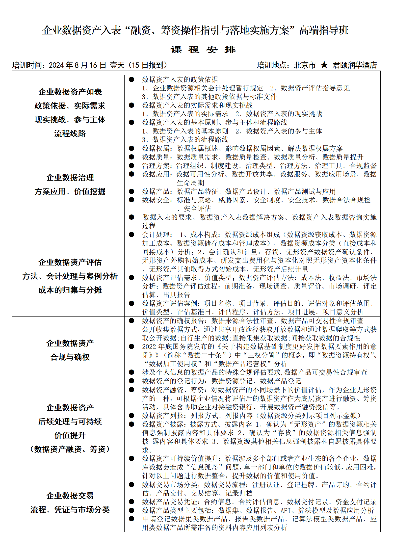
企业数据资产入表“融资、筹资操作指引与落地实施方案”高端指导班(2024年8月16日)

企业数据资产入表“融资、筹资操作指引与落地实施方案”高端指导班

                         

                                                                       填表日期:         

单位名称

 

 

 

(盖 章)

   

 

邮编

 

 

 

 

   

 

E--mail

 

参会嘉宾

性别

 

      

 

E--mail:

 

 

 

 

 

 

 

 

 

 

 

 

 

 

 

 

 

 

 

 

 

 

 

 

 

 

 

 

 

 

 

 

 

 

 

 

 

 

 

 

 

 

 

 

 

 

 

 

培训费:2800/人

注:816日中午自助餐费、培训费、教材费、专家费、场地费、设备费等

指定汇款账户:

 名:北京华企融合科技有限公司

开户行:中国建设银行股份有限公司北京铁道专业支行

 号:1105 0137 3600 0000 5846       

请在报名后三日内将费用汇入指定帐户 注:请向组委会传真一份银行转账记录以便确认

增值税专用发票采集信息,请参会代表提前提供并说明,请打

专票   普票

发票抬头

 

纳税人识别号

 

地址电话

 

开户行及账号

 

发票开具科目

鉴证咨询服务 培训费□     会展服务 会议费    非学历教育服务 培训费□  

注意

事项

请尽快填写此表盖章发E-mail:zqgphwz@126.com或传真010-87697580于我处,以确认参会单

位及代表信息。名额有限,报满截止。

需要安排住宿代表可由组委会代订北京市  君颐润华酒店  标准间:500元/间/天(含早餐); 

大床房:550/间/天(含早餐);因房间紧张参会代表可把住宿费一起汇至组委会指定帐户,需住宿代表请提前预订:8    日进驻,预定    间;标准间(  )大床房(   请打 √     

注:因酒店房间紧张,不汇款者组委会不能保障房间预定;自行安排住宿(   )请打

单位如需企业内训或咨询服务请会后详谈    (企业项目咨询顾问 内部培训服务介绍)

联系

方式

组委会秘书处联系人:聂红军18211071700(微信)   13141289128 

E-mail: zqgphwz@126.com                               

下载正式文件及报名回执表

上一篇:海外项目“市场开发、项目投标组织策划、联    下一篇:关于举办新质生产力引领下2024工程总承
 友情链接
中国国际工程咨询协会 中华全国律师协会 中国建设工程造价管理协会 农业农村部 中国建筑设计研究院 国家发展和改革委员会 人力资源和社会保障部 中国建筑业协会 住房和城乡建设部


联系电话:010-87697580         邮箱:zqgphwz@126.com

版权所有:中国企事业教育培训中心  京ICP备15015930号