首页 关于我们 新闻中心 培训动态 企业内训 高端研修 专家师资 应聘讲师 联系我们
  推荐课程  
  会员单位  
  联系我们  

电话:010-87697580
手机:18211071700
邮箱:zqgphwz@126.com
地址:北京市房山区拱辰大街98号财富广场

推荐课程
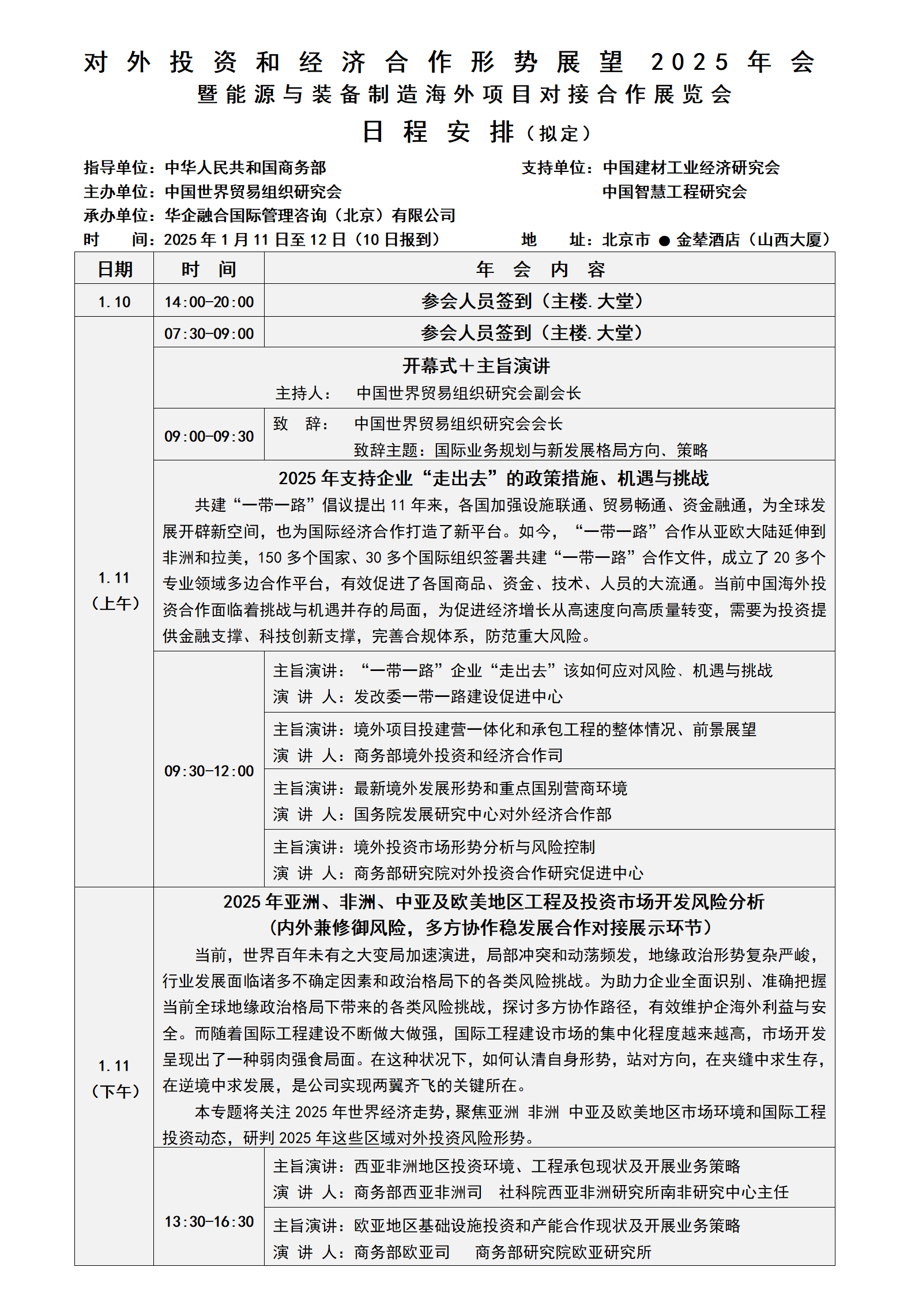
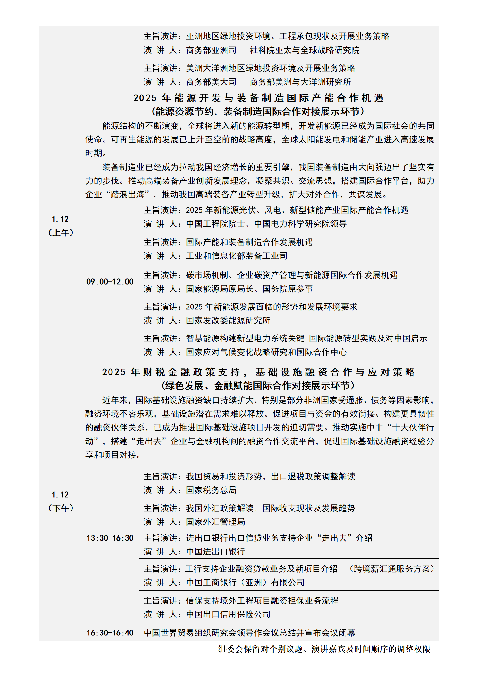
对外投资和经济合作形势展望2025年会 暨能源与装备制造海外项目对接合作展览会邀请函(2025年1月12-13日*北京市)

对外投资经济合作形势展望2025年会

暨能源与装备制造海外项目对接合作展览会

 所有标‘*’项目为必填项

*单位名称

 

 

    (盖  章)

*   

 

邮编

 

*经办人

 

*  

 

  

 

*E--mail:

 

*参会嘉宾

性别

 

   

*    

*E--mail:

 

 

 

 

 

 

 

 

 

 

 

 

 

 

 

 

 

 

 

 

 

 

 

 

 

 

 

 

 

 

 

 

 

 

 

 

 

 

 

 

 

 

信息

*  注册类型(打“√”即可

参会嘉宾    □VIP贵宾    演讲嘉宾   □赞助活动  □展览展示

1、 本次年会参加方式

① 参会嘉宾:3980元/人5人及以上2980元/人(含会议两天中午自助餐费、资料费、注册费、场地费、服务等费用住宿统一安排,费用自理。) --凡3人以上出席会议的企业,在会刊中提供彩色宣传页面1P)

② VIP贵宾:10000元/人;含参会嘉宾待遇,会场第一排居中方位提供VIP席位;与参会主讲嘉宾共用贵宾室;在会刊中提供彩色宣传页面1P)

③ 展览展示:¥20000元,企业展示宣传3*2标准展台,包含展板制作(样稿企业提供)、2人参会费用及会刊彩页宣传(1P)

④ 演讲嘉宾:¥30000元每场限1人VIP贵宾待遇,会场安排20分钟演讲时间,具体内容双方商定;

⑤ 赞助活动:战略合作、协办单位大会胸卡展区吊旗赞助 具体详见附件;

⑥ 彩页版位设计价格:

     20000元                   10000元                    10000元

     10000元             彩色插页  8000元                     8000元

2、 需要安排住宿代表可由组委会代订北京 金辇酒店(山西大厦) 标准间:550元/间/天(含人早餐);大床

550元/间/天(含双人早餐);需住宿代表请提前预订,预定请联系酒店 刘云莉 经理  手机:13691270665     

组委会指定收款账户:

 名:北京华企融合科技有限公司

开户行:建设银行北京铁道专业支行

 号:1105 0137 3600 0000 5846    

请在报名后三日内将费用汇入指定帐户

注:请向组委会传真一份银行转账记录以便确认

* 增值税专用发票采集信息,请参会代表提前提供并说明,请打

专票     普票

* 发票抬头

 

* 纳税人识别号

 

* 地址、电话

 

* 开户行及账号

 

* 增值税专用发票开具科目

现代服务 培训费□         会展服务 会议费         非学历教育服务 培训费□     

联系

方式                            

组委会联系人:聂红军18211071700(微信)                        E-mail: 470882753@qq.com 

 话:13141289128                                             

                                                                                      此表可复制


对外投资经济合作形势展望2025年会

暨能源与装备制造海外项目对接合作展览会

 

参展赞助意向登记表所有标‘*’项目为必填项

 

参展单位

*中文名称:

英文名称:

   址:

*单位地址:

邮编:

*联系人:

职务:

*手机:

固话:

传真:

*Email:

*申请展位

 

标准展位:_________

3m×2m20,000.00/个/展期

*会刊广告

预定

 

*会刊广告:□封底   □封二   □封三   □跨页  □单页  □定制

 

*重点参与

 战略合作 协办单位   演讲嘉宾   资料袋    会议胸  □展区吊旗   专题活动

 

*参展意向

(盖章有效)

我单位已经充分了解展会的有关情况,有意参加对外投资和经济合作形势展望2025年会。

 章:

 期:         

组委会联系人:聂红军18211071700(微信)         E-mail: 470882753@qq.com 

 话:13141289128                             

 


下载正式文件及报名回执表

上一篇:关于举办“12万亿化债新政背景下,202    下一篇:关于举办“建设工程合同关键风险管控实务暨
 友情链接
中国国际工程咨询协会 中华全国律师协会 中国建设工程造价管理协会 农业农村部 中国建筑设计研究院 国家发展和改革委员会 人力资源和社会保障部 中国建筑业协会 住房和城乡建设部


联系电话:010-87697580         邮箱:zqgphwz@126.com

版权所有:中国企事业教育培训中心  京ICP备15015930号