首页 关于我们 新闻中心 培训动态 企业内训 高端研修 专家师资 应聘讲师 联系我们
  推荐课程  
  会员单位  
  联系我们  

电话:010-87697580
手机:18211071700
邮箱:zqgphwz@126.com
地址:北京市房山区拱辰大街98号财富广场

推荐课程
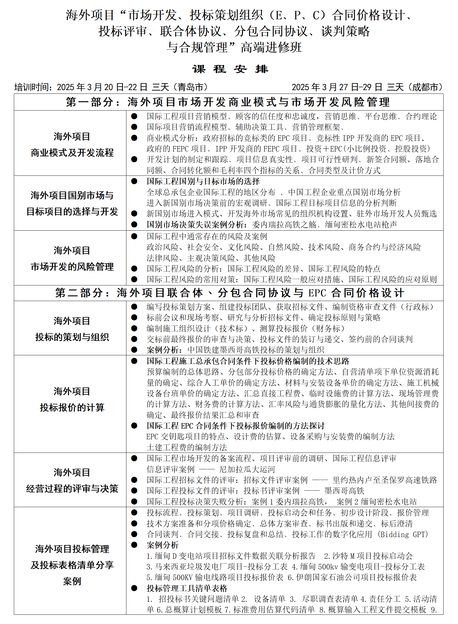
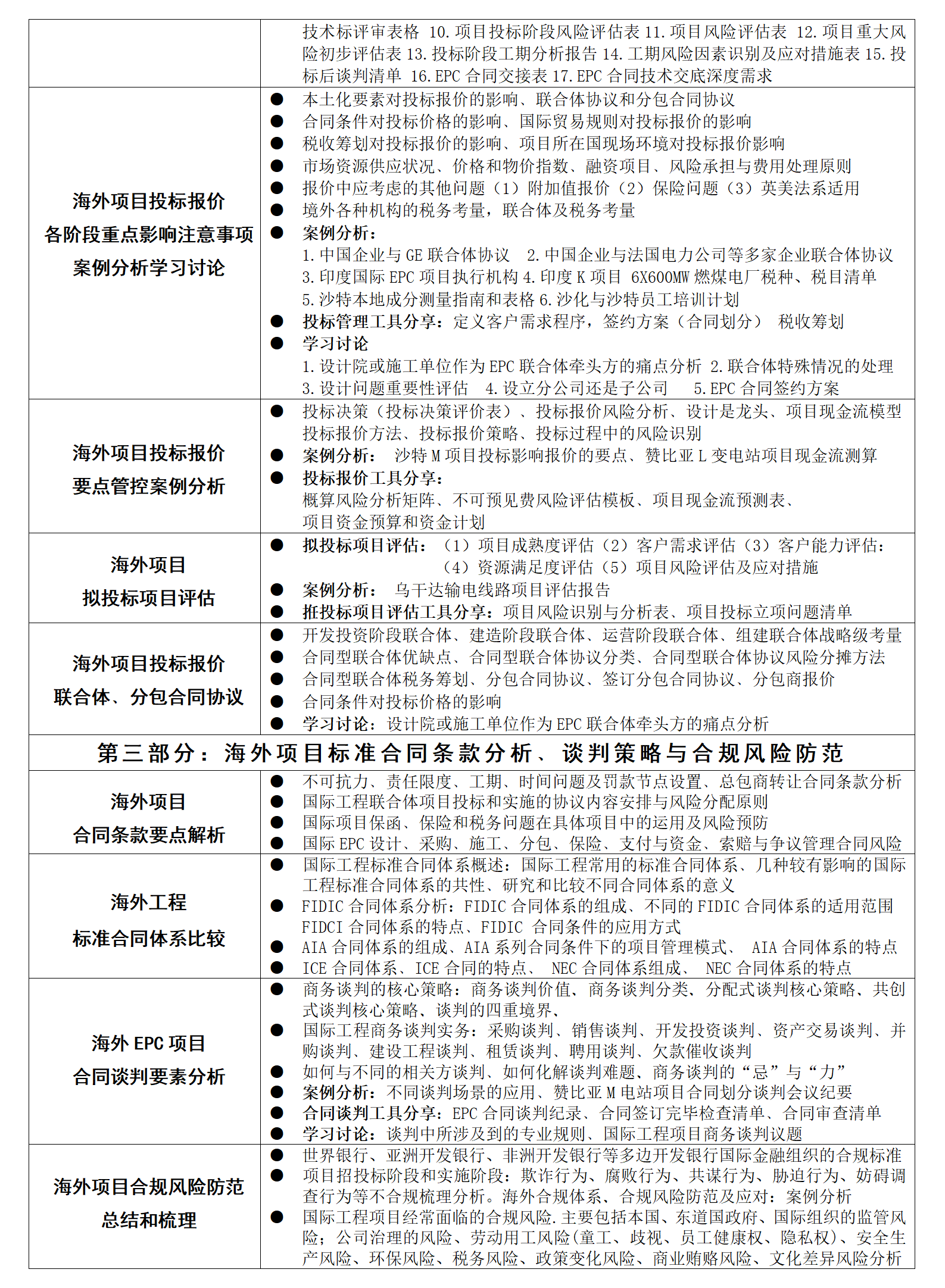
海外项目“市场开发﹑投标策划组织(E﹑P﹑C)合同价格设计﹑投标评审﹑联合体协议﹑分包合同协议﹑谈判策略与合规管理”高端进修班(2025年3月20-22日*青岛市、2025年3月27-29日*成都市)


海外项目“市场开发﹑投标策划组织(E﹑P﹑C)合同价格设计﹑

投标评审﹑联合体协议﹑分包合同协议﹑谈判策略

与合规管理”高端进修班

                         

                                                                       填表日期:         

单位名称

 

 

 

(盖 章)

   

 

邮编

 

 

 

 

   

 

E--mail

 

参会嘉宾

性别

 

      

 

E--mail:

 

 

 

 

 

 

 

 

 

 

 

 

 

 

 

 

 

 

 

 

 

 

 

 

 

 

 

 

 

 

 

 

 

 

 

 

 

 

 

 

 

 

培训费:4700/人、 3人及以上3980/    注:天中午自助餐费、培训费、教材费、专家费、场地费、设备费等

选择参加场次日期 请打

320-22三天   青岛专场             3月27-29日三天  成都专场  

组委会指定款账户:

 名:北京华企融合科技有限公司

开户行:建设银行北京铁道专业支行

 号:1105 0137 3600 0000 5846      

请在报名后三日内将费用汇入指定帐户 注:请向组委会联系人发一份银行转账记录以便确认

增值税专用发票采集信息,请参会代表提前提供并说明,请打

专票   普票

发票抬头

 

纳税人识别号

 

地址电话

 

开户行及账号

 

增值税专用发票开具科目

现代服务 培训费□         会展服务 会议费□         非学历教育服务 培训费       

注意

事项

1、 请尽快填写此表盖章发E-mail:zqgphwz@126.com@163.com,以确认参会单位及代表信息。

名额有限,报满截止。

需要安排住宿代表可由组委会代订青岛市 恒星大酒店 标准间:260//天(含双人早餐);大床房:280//天(含双人早餐);成都市 郦湾国际酒店 标准间:330//天(含双人早餐);大床房:350//天(含双人早餐);因房间紧张参会代表可把住宿费一起汇至组委会指定帐户, 需住宿代表请提前预订:3    日进驻,预定    间;标准间(  )大床房(   请打 √     

注:因酒店房间紧张,不汇款者组委会不能保障房间预定;自行安排住宿(   )请打

2、 单位如需企业内训或咨询服务请会后详谈    (企业项目咨询顾问 内部培训服务介绍)

联系

方式

组委会秘书处联系人:聂红军18211071700(微信) 13141289128       

E-mail: zqgphwz@126.com                               

                                                                         此表可复制报名


下载正式文件及报名回执表


上一篇:关于举办新质生产力时代数智化转型中的行政    下一篇:关于举办2024版《建设工程工程量清单计
 友情链接
中国国际工程咨询协会 中华全国律师协会 中国建设工程造价管理协会 农业农村部 中国建筑设计研究院 国家发展和改革委员会 人力资源和社会保障部 中国建筑业协会 住房和城乡建设部


联系电话:18211071700(微信)         邮箱:zqgphwz@126.com

版权所有:中国企事业教育培训中心     京ICP备15015930号